- صفحه اصلی
- دانلود دیتاشیت
- دیتاشیت TPS610981DSET
TPS610981DSET دیتاشیت
مشخصات دیتاشیت
| نام دیتاشیت | TPS610981DSET |
|---|---|
| حجم فایل | 92.098 کیلوبایت |
| نوع فایل | |
| تعداد صفحات | 38 |
دانلود دیتاشیت TPS610981DSET |
دانلود دیتاشیت |
|---|
سایر مستندات
TPS61098(1,2) Datasheet 44 pages
TPS610981DSET 42 pages
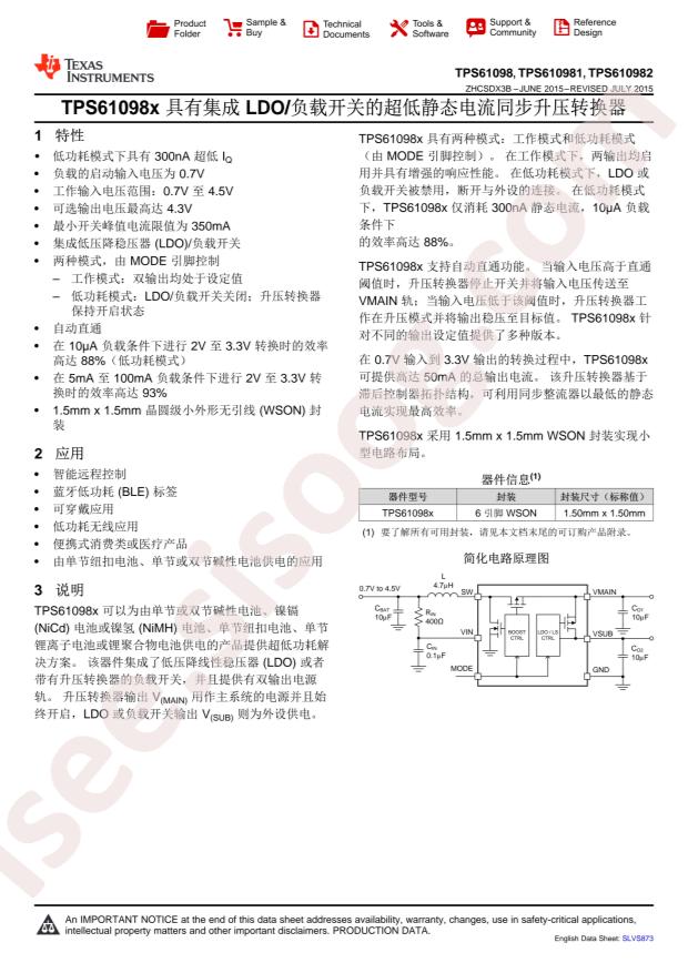
مشخصات فنی
- RoHS: true
- Category: Power Supply Chip/DC-DC Converters
- Function: boost converterType
- Topology: Boost
- Datasheet: Texas Instruments TPS610981DSET
- Input Voltage: 0.7V~4.5V
- Output Voltage: 4.3V
- Number of Outputs: 2
- Switching Frequency: -
- Output Current (Max): 200mA
- Operating Temperature: -40°C~+85°C@(TA)
- Synchronous Rectification: Yes
- Package: DFN-6(1.5x1.5)
- Manufacturer: Texas Instruments
- Base Part Number: TPS610
- Supplier Device Package: 6-WSON (1.5x1.5)
- Voltage/Current - Output 3: -
- w/Supervisor: No
- w/LED Driver: No
- w/Sequencer: No
- Mounting Type: Surface Mount
- Voltage/Current - Output 2: 3V, 200mA
- Frequency - Switching: -
- Packaging: Cut Tape (CT)
- Voltage - Supply: 0.7V ~ 4.5V
- Series: -
- Voltage/Current - Output 1: 3.3V, 350mA
- Part Status: Active
- Package / Case: 6-WFDFN
- detail: PMIC - Voltage Regulators - Linear + Switching 2 Output Step-Up (Boost) Synchronous (1), Linear (LDO) (1) 6-WSON (1.5x1.5)
